2022年3月31日,马来西亚国内贸易和消费者事务部长((KPDNHEP)发布行政命令Trade Descriptions(Certification and Marking of Electronic Cigarette Device) Order 2022,该法令明确从2022年8月3日开始,无论是本土制造还是国外进口的电子烟,都必须申请SIRIM认证和标记。
法规对象:
“electronic cigarette device”的定义参考马来西亚标准MS2716 – Electronic cigarette device – Safety requirements and test methods。
“spare part”-指电子香烟装置的任何可互换部件;
电子烟, 以及相关的电子元装置的任何可替换部件为本令的监管范围, 不包括相关的E-liquid。
主管机构
SIRIM QAS International Sdn. Bhd.(以下简称SIRIM QAS)应当为符合MS2716标准的电子烟设备和零部件发放产品认证证书和产品标签。

安全要求
本地制造或进口的电子烟装置应在 2022 年 8 月 3 日之前符合当局法规要求。所有电子烟装置必须根据MS 2716:2019的安全要求进行测试和认证。经认证的电子烟装置必须贴上SIRIM MS 标志,方可销售和提供给市场。
认证模式

1、Type 5流程
✦ 提交申请资料
✦ 审核申请资料
✦ 审厂(疫情期间视频审厂)
✦ 封样
✦ 认证测试
✦ 颁发证书+认证后监督
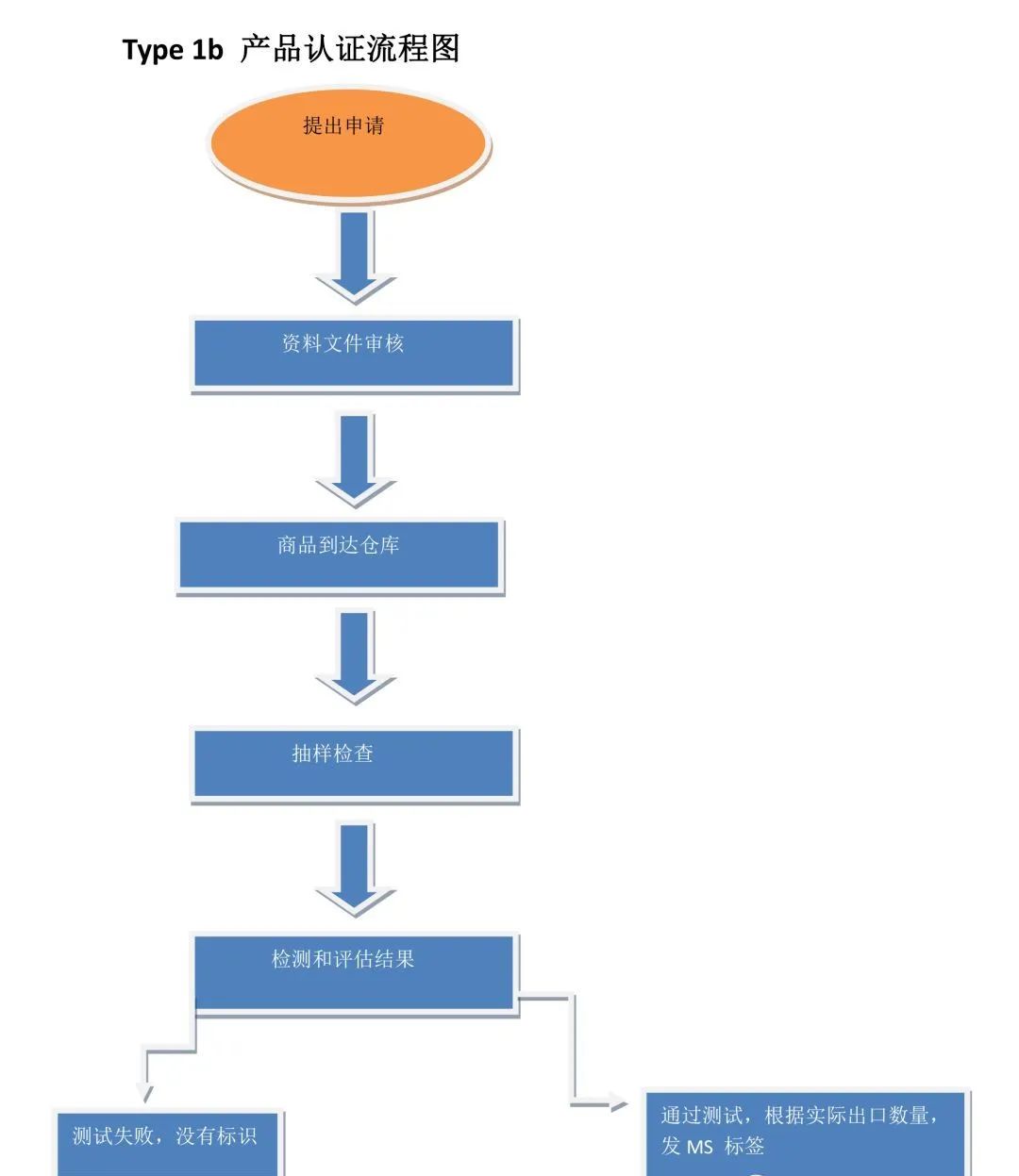
2、Type 1b 批次验货的认证流程
✦ 递交申请
✦ 文件审核(须递交测试报告)
✦ 到货后抽样和验货
✦ 证书批复
✦ 申请SIRIM认可
✦ 购买批次标贴
申请流程
1、Type 5 产品认证计划 = 审厂(疫情期间可视频) + 测试 + 签证 + 年度监督

2、Type 1b 批次验货认证计划 = 资料报告审核 + 验货 +部分测试 + 签证

测试项目
安全测试包括:电气测试,机械性能,化学测试,功能测试,无线连接测试(如适用);
功能测试:手册中所述的所有功能都应按照声明的方式工作。
零部件要求
Battery:满足相关MS IEC 62133-2;
Charger:满足相关MS IEC 60950-1;
USB ports:满足相关MS IEC 60950-1。
注:相关的components遵循electricity supply act要求

标签要求

SIRIM认证标志

认证周期
预估4~6个月,距离法规强制在即,因此,对于想抢占马来西亚电子烟市场的头部企业来说,启动认证已经迫在眉睫。
证书样板

中认联科检测,可为广大客户提供马来西亚SIRIM认证办理服务,如果您想了解更多关于马来西亚SIRIM认证的要求或是有产品需要办理马来西亚SIRIM认证,请随时与我们联系,我们的工程师将在第一时间为您服务!