On March 31, 2022, the Minister of Domestic Trade and Consumer Affairs of Malaysia (KPDNHEP) issued an Executive Order Trade Descriptions (Certification and Marking of Electronic Cigarette Device) Order 2022, which clarified that starting from August 3, 2022, whether Electronic cigarettes made locally or imported from abroad must apply for SIRIM certification and marking.
Regulation objects:
The definition of "electronic cigarette device" refers to the Malaysian Standard MS2716 – Electronic cigarette device – Safety requirements and test methods.
"spare part" - means any interchangeable part of an electronic cigarette device;
Electronic cigarettes, and any replaceable parts of related electronic components, are within the scope of this order, excluding related E-liquids.
Competent body
SIRIM QAS International Sdn. Bhd. (hereinafter referred to as SIRIM QAS) shall issue product certification certificates and product labels for electronic cigarette devices and components that comply with the MS2716 standard.

safety requirements
Locally manufactured or imported vaping devices should comply with authority regulations by August 3, 2022. All e-cigarette devices must be tested and certified according to the safety requirements of MS 2716:2019. Certified e-cigarette devices must bear the SIRIM MS logo before they can be sold and offered to the market.
Authentication mode

1. Type 5 process
✦ Submit application materials
✦ Review application materials
✦ Factory audit (video audit during the epidemic)
✦ Sample seal
✦ Certification Test
✦ Certificate issuance + post-certification supervision
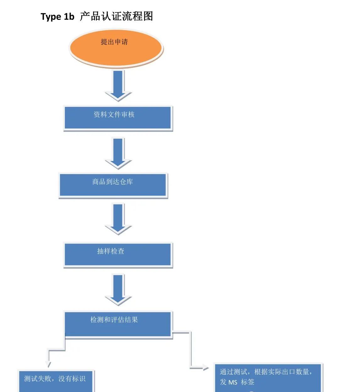
2. Certification process for Type 1b batch inspection
✦ Submit application
✦ Document review (test report must be submitted)
✦ Sampling and inspection after arrival
✦ Certificate Approval
✦ Apply for SIRIM Accreditation
✦ Buy batch stickers
application process
1. Type 5 product certification plan = factory audit (video available during the epidemic) + test + visa + annual supervision

2. Type 1b batch inspection certification plan = data report review + inspection + partial test + visa

Test items
Safety testing includes: electrical testing, mechanical performance, chemical testing, functional testing, wireless connectivity testing (if applicable);
Functional testing: All functions described in the manual should work as declared.
Parts Requirements
Battery: Meets relevant MS IEC 62133-2;
Charger: Meets relevant MS IEC 60950-1;
USB ports: Meets relevant MS IEC 60950-1.
Note: The relevant components follow the requirements of electricity supply act

Labeling Requirements

SIRIM certification mark

Certification cycle
It is estimated that 4 to 6 months are required, and the regulation is imminent. Therefore, for the leading companies that want to seize the Malaysian e-cigarette market, it is imminent to start the certification.
certificate template

ZRLK testing can provide Malaysia SIRIM certification processing services for our customers. If you want to know more about the requirements of Malaysia SIRIM certification or have products that need to apply for Malaysia SIRIM certification, please feel free to contact us, our engineers will be in the first time. at your service!