On September 3, 2021, the European Chemicals Agency (ECHA) announced the launch of a public comment on four potential substances of very high concern (SVHC). The comment period will end on October 18, 2021. During this period, all stakeholders All comments can be submitted to ECHA. The approved substances will be included in the SVHC candidate list as official substances.
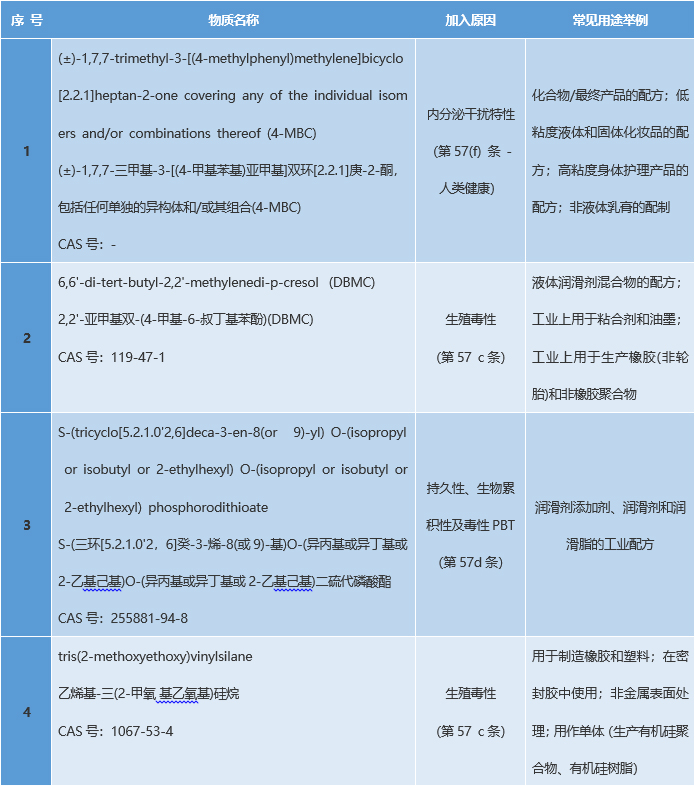
The information of the new batch of 4 SVHC review substances is as follows:

In addition, on June 1, 2021, the European Commission (EU) submitted notification G/TBT/N/EU/803 to the World Trade Organization (WTO), proposing that resorcinol (CAS: 108- 46-3) It will be included in the SVHC list as the 26th batch in the fourth quarter of 2021. At present, the public consultation period for resorcinol has ended. Therefore, after the subsequent announcement of the 26th batch of SVHC substances, the list of SVHC candidate substances may reach 224.
Resorcinol substance information is as follows:

Reminder
The SVHC list is updated twice a year. With the continuous update of the SVHC list, companies are facing more and more control requirements. Enterprises need to improve their own product risk awareness. Within six months after the substance is included in the SVHC list, eligible enterprises need to complete the SVHC notification in the article. Starting from January 5, 2021, item suppliers are required to submit a SCIP notification of SVHC related information contained in items to ECHA. ZRLK advises companies to investigate the supply chain as soon as possible to calmly respond to changes in regulations.