2020年9月3日,欧盟在其官方公报上公布了欧盟食品接触塑料法规 (EU) No 10/2011的修订法案(EU)2020/1245,该法案主要对(EU) No 10/2011附件I、II、IV和V作了重要修改。 法案将于欧盟官方公报公布后第二十天(2020年9月23日)生效。在2021年3月23日之前首次投放市场且符合旧法规的食品接触塑料材料及制品,允许继续投放市场至2022年9月23日,直到库存耗尽。
该法案的主要内容如下

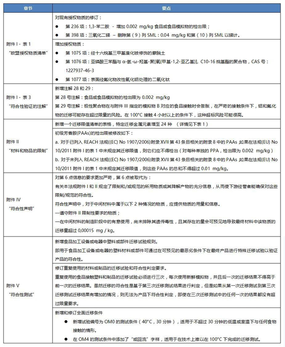
表1特定迁移限值清单

以下是关于上表1的一些要点:
重金属特定迁移的元素种类从原有的9种(钡、钴、铜、铁、锂、锰、锌、铝、镍限值不变)增至24种(新增铵、锑、砷、镉、钙、铬、铕、钆、镧、铅、镁、汞、钾、钠、铽),其中4种镧系元素(铕、钆、镧、铽)的限值为0.05mg/kg,砷、铬、铅、汞的限值为不得检出(0.01mg/kg),镉为不得检出(0.002mg /kg),其他元素没有限值要求。