近日,TikTok Shop官方网站发布了《跨境商品发布规则(针对电池供电商品)(英国和东南亚跨境)》,对所有通过TikTok Shop销售的电池供电商品提出了详细的合规要求。

根据TikTok Shop发布的《跨境商品发布规则(针对电池供电商品)(英国和东南亚跨境)》,所有在该平台上销售含电池的电子商品的卖家必须严格遵守这些新规定,以确保商品信息的准确性和透明度,并保障消费者的知情权和选择权。
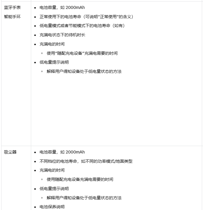
根据新规,卖家在TikTok Shop上发布的所有带有电池的电子商品都必须遵守相应的上架规则。具体要求如下:
★ 干电池供电商品:卖家需要在商品发布信息中注明使用的干电池类型、是否包含电池以及常规干电池续航时间等内容。
★ 锂电池供电商品:卖家必须在商品详情中注明电池容量(如2000mAh)、充满电后的续航时间以及电池保养说明等信息。
★ 特殊商品:如蓝牙耳机、挂脖风扇、吸尘器等,还需注明在不同档位、不同使用场景下的电池使用情况。例如,蓝牙耳机单次充电的聆听时长和通话时长,挂脖风扇在不同风速档位下的电池寿命等。


01关于亚马逊含纽扣类电池商品新规
4月18日,亚马逊美国站发布了一则关于“含纽扣电池或硬币电池的消费类商品”的新规定要求。该规定要求在亚马逊平台销售含纽扣电池或硬币电池的消费类商品的商家,必须提供有效的合规文件,以确保符合相关规定,否则相应商品将被亚马逊禁止显示,具体要求如下图:

在该则规定下,如果卖家的产品带有纽扣电池或硬币电池的,需进行下述操作:
◆ 需要提交一份GCC证书(表示已经通过了UL 4200A标准测试的声明文件);
◆ 一份带条形码的产品包装图(要有警告标识危险误食之类的);
◆ 一份符合ISO 17025批准的UL 4200A实验测试报告(包含商品图片,证明与Listing的商品一样)。
02 关于TEMU电池商品要求
TEMU平台要求内置电池产品需要提供battery认证(符合IEC/EN62133或UL2054/UL1642标准),同时还需提供温度测试报告。平台要求,卖家在在提供相关认证和测试报告后方可上架售卖。
03 关于eBay英国站出台销售纽扣电池规定
eBay发布一则“关于在eBay英国站点上销售纽扣电池”的规定。该规定要求,销售的物品中可能包含纽扣或硬币电池,务必遵守英国的相关规定(纽扣和硬币电池安全要求的PAS 7055)。

温馨小提示
中认联科20年专注消费类电子电器产品检测认证,时刻关注各国法规变化,用心为客户提供一站式检测认证服务,确保企业产品快速地进入目标市场。如果您想了解更多关于电池/电池产品检测认证的要求或是有电池/电池产品需要办理相关检测认证,请随时与我们联系,我们的工程师将在第一时间为您服务!