2023年4月5日,欧盟(EU)在其官方公报上发布了执行决议(EU) 2023/740,更新了欧盟玩具安全指令2009/48/EC的协调标准清单。该决议((EU) 2023/740)将取代2021年11月份欧盟在其官方公报上发布的(EU) 2021/1992决议,并在发布之日起正式生效。
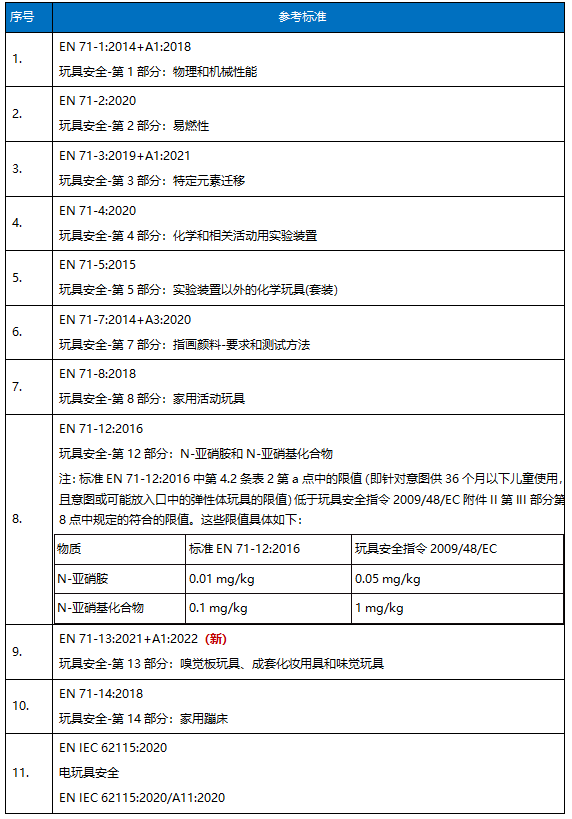
此次更新涉及玩具安全标准EN 71-13,新的协调标准清单如下:

2009/48/EC是欧盟的玩具法规,被称为“史上最严格的玩具标准”规定了玩具的机械物理性能、燃烧性能、化学性能、放射性能、电动安全性能等要求,这些要求的相关协调标准会在欧盟官方公报上实时更新。产品只有满足了这些协调标准才会被假定满足2009/48/EC能进入欧盟市场流通。
温馨小提示
玩具安全标准日趋严格,中认联科建议出口欧盟的玩具企业提高自己产品的风险意识,及时按照新要求对自己的产品进行测试,严格管控玩具产品质量,确保玩具产品符合相关标准要求,规避出口贸易风险。我司拥有丰富的产品检测经验,可助您轻松了解产品是否安全合规,如果您有需要,请随时与我们联系,我们的工程师将在第一时间为您服务!