2023年4月4日,中国质量认证中心(CQC)发布了关于电子产品及安全附件、照明电器、家用和类似用途设备强制性产品认证执行新版标准 GB 17625.1-2022有关要求的通知。
通知显示电子产品及安全附件等新发布的认证依据将于2024年7月1日起实施。
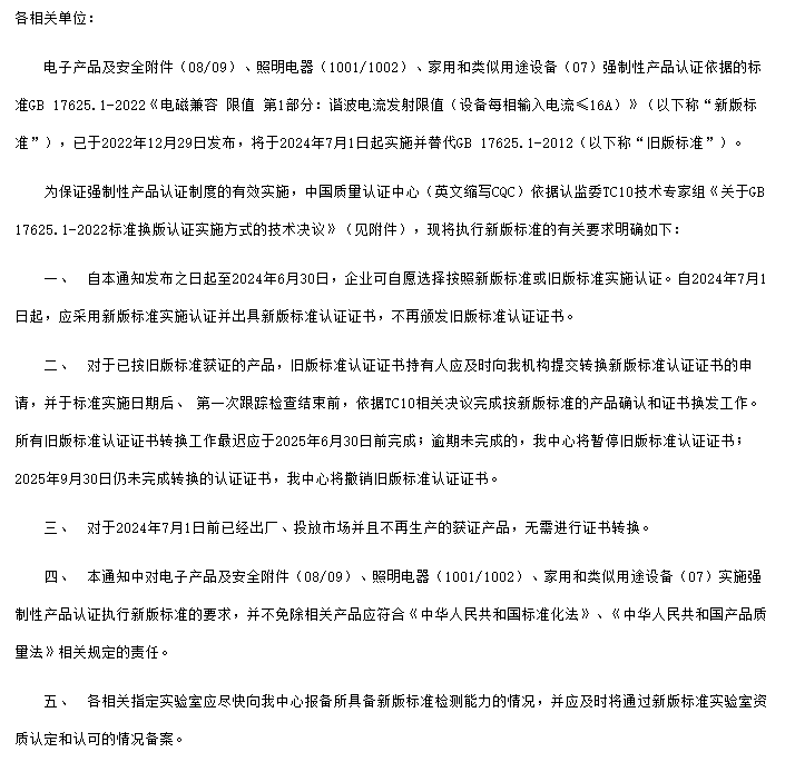
通知原文如下:

企业在进行换版认证时,需要注意以下几点:
✦ 新版标准 GB 17625.1-2022自发布之日起至2024年6月30日企业可自愿选择按照新版标准或旧版标准实施认证。
✦ 自2024年7月1日起,不再颁发旧版标准认证证书。
✦ 证书转换工作最迟应于2025年6月30日前完成
✦ 对于2024年7月1日前已经出厂、投放市场并且不再生产的获证产品,无需进行证书转换。
✦ 及时了解新版标准的具体要求,特别是在产品设计、生产和测试等方面是否需要做出调整。
✦ 选择合适的测试机构和认证机构,保证测试和审核的质量和效率。
✦ 及时申请新版标准的认证,并更新产品的认证证书和测试报告。
温馨小提示
《GB 17625.1-2022》标准的发布将对企业的产品设计、生产和认证等方面产生重要影响,中认联科建议相关企业提高自己产品的风险意识,及时了解并适应新标准的要求,以确保产品质量符合相关法律法规的要求。我司拥有专业的技术团队和丰富的产品检测经验,可为您提供相关产品的检测认证服务,如果您有需要,请随时与我们联系,我们的工程师将在第一时间为您服务!