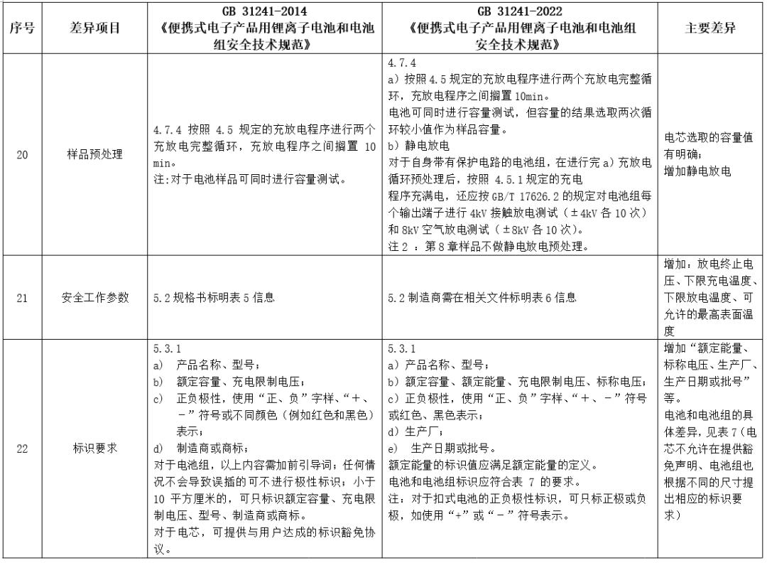
GB 31241-2022《便携式电子产品用锂离子电池和电池组 安全技术规范》(以下简称“新版标准”)已于2022年12月29日正式发布,并将于2024年1月1日起实施并替代GB 31241-2014(以下简称“旧版标准”)。

相比于旧版标准,新版标准主要包含了如下重要更新:








温馨小提示
中认联科18年专注电池类产品检测认证,时刻关注各国法规变化,用心为客户提供一站式检测认证服务,确保您的产品快速地进入目标市场。如果您想了解更多关于电池/电池产品检测认证的要求或是有电池/电池产品需要办理相关检测认证,请随时与我们联系,我们的工程师将在第一时间为您服务!