2022年5月2日,欧盟委员向世贸组织(WTO)提交了G/TBT/N/EU/888号通报,提议修订(EC) No 1907/2006附录XVII,新增对甲醛和甲醛释放物质的限制条款。该通报案将开展为期60天的公众咨询,并拟于欧盟官方公报发布后第20天生效。
本次提议修订REACH法规附件XVII 增加甲醛管控,旨在减少通过吸入室内空气接触致癌物质甲醛。这一浓度限值应通过减少居住场所以及工人以外的人可能接触甲醛的其他场所,包括道路车辆内部,为公众提供高水平的保护; 保护人类健康或安全。
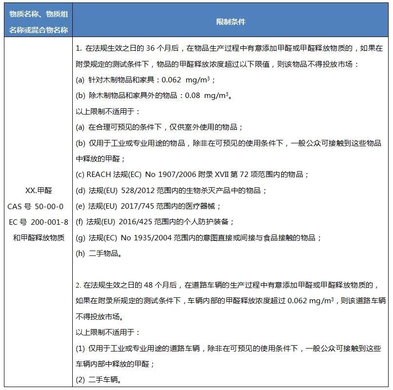
此次拟增加甲醛及甲醛释放量限制条款如下:

关于甲醛
甲醛在环境温度和大气压条件下是一种高反应性气体。它在欧洲议会和理事会的第 1272/2008 号条例 (EC) 附件 VI 第 3 部分中被归类为 1B 类致癌物、2 类诱变剂、3 类急性毒物、1B 类皮肤腐蚀剂和 1 类皮肤致敏剂。
甲醛是一种产量大、用途广泛的化学品。它也可在人和动物体内内源性产生,是所有细胞必不可少的代谢中间体。在欧盟生产或进口的甲醛中,98%被用作以甲醛为基础的树脂、热塑性塑料和其他化学品生产的化学中间体,这些中间体进一步被广泛应用。
甲醛基树脂用于生产各种各样的物品,这些物品都可能会释放出甲醛。甲醛基树脂的主要用途是在人造板的制造中,作为木材颗粒的粘结剂。这种树脂也用于其他木制产品的生产,如家具和地板,也会用于壁纸、泡沫、汽车和飞机零件、纺织品和皮革等产品。
温馨提醒
随着REACH法规的不断更新,企业面临的管控要求越来越多,中认联科建议相关企业提高自己产品的风险意识,及时关注REACH法规更新动态,调整生产策略,确保出口含限制物质的产品符合最新法规管控要求,规避贸易风险!