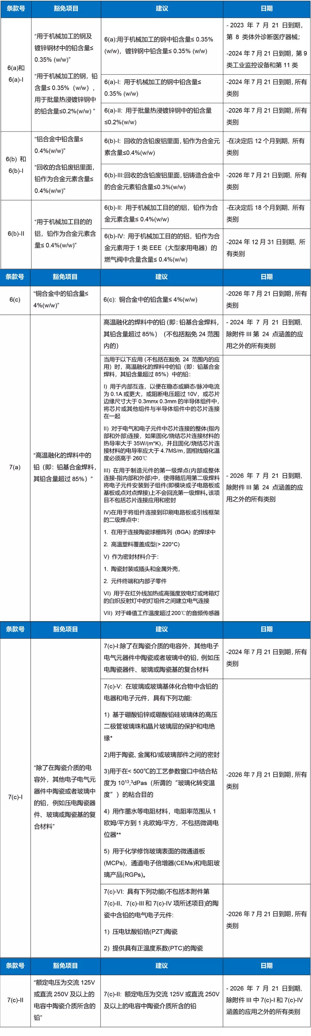
2022年1月13日,Oeko-Institut在其官网公布了RoHS 2.0指令豁免Pack 22的最终评估报告,报告中针对6(a)/6(a)-I、6(b)/6(b)-I、6(b)-II、6(c)、7(a)、7(c)-I和7(c)-II的延期与否给出了相关建议,欧盟将参考此评估报告作出延期与否的最终决定。
评估项目涉及的豁免条款及建议如下:

温馨提醒
RoHS 豁免条款的更新对电子电气相关行业有较大影响,特别是部分被企业频繁使用的豁免条款的延期与否,可能会直接影响企业的生产制程及经营活动。为确保进入欧盟市场的合规性,中认联科建议相关企业时刻关注RoHS指令豁免条款的更新动态,合理安排生产计划和材料替代事宜,避免输欧产品因豁免到期造成合规问题。