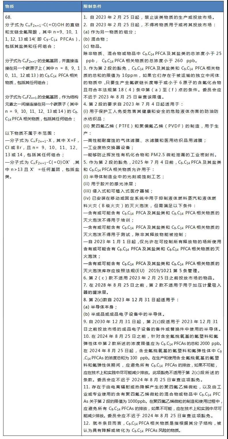
2021年8月5日,欧盟在其官方公报(OJ)发布法规(EU) 2021/1297,对欧盟REACH法规((EC) No 1907/2006) 附件XVII进行修订,将原第68项替换为C9-C14 PFCA及其盐类和C9-C14 PFCA相关物质的限制。该法规将在欧盟官方公报上发布第20天开始生效。
具体限制要求概括如下:

温馨提醒
越来越多的全氟物质纳入到法规管控的同时,执法机构也加大了对全氟物质的执法力度,中认联科建议相关企业提早调查产品中C9-C14 PFCAs,其盐类及其相关物质的含有情况,及时替换不合规物料,确保产品符合最新管控要求,规避贸易风险!