2020年11月19日,我国发布了GB/T 39498-2020《消费品中重点化学物质使用控制指南》。该标准已于2021年6月1日正式实施。

标准发布背景
近年来,欧盟、美国对我国消费品的召回通报信息显示,我国半数以上的产品召回是由于化学危害所导致。而造成此现象的根本原因是中国缺乏相关化学安全危害因素的标准。
为加快中国产品“走出去”战略的实施,提升我国消费品品质,国家标准化管理委员制定了符合我国产业和行业现状,并能引领产业发展的消费品安全化学危害物质限制要求标准。
标准适用范围
该标准规定了消费品中禁用和限用化学物质的一般原则和要求,适用于消费品,包括产品的组件、零部件、配件、包装和使用说明,但不包括食品、药品、化妆品、烟草、特种设备、飞机、船舶、军用产品等政府监管的产品。
标准主要内容
本标准以欧盟“REACH法规((EC) No 1907/2006)”为蓝本,参考“EN71-9 玩具中有机化合物通用要求”、“EN71-12: 2013玩具安全-第12部分N-亚硝胺和N-亚硝基化合物”以及“生态纺织品标准Oeko-tex100-2017”等国外标准的限制要求,提出对我国消费品的限制要求。即在消费品中需要重点管控重金属类、烷、卤代烷和烯、苯类、多环芳烃类、酚、醛、醚、醇、酯及盐类、胺类、染料类以及其它无法归类的化学物质等117项化学物质。
重要意义
1、我国消费品领域尚未有关于化学危害的基础通用标准,该标准将填补我国这一领域空白;
2、消费品监管部门将依据这一新标准对消费品的质量及安全进行监管;
3、 为消费品制造企业提供了指导标准,可作为消费品企业质量管控的依据;
4、可为消费品标准制定委员会等相关机构提供技术参考。
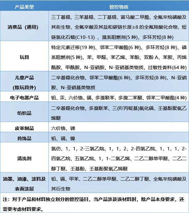
标准具体管控项目
该标准涉及的产品种类较多,对应的管控物质比较复杂,为便于理解,特总结以下表格供参考。

温馨提示:
从长远来看,中国消费品化学物质监管日渐趋严,此次“中国版REACH”标准实施,将可能作为执法部门监管消费品安全的依据,势必会对诸多消费品行业带来冲击。中认联科建议相关企业时刻关注“中国版REACH”,充分做好合规应对,保证产品质量,降低违规风险。